生活百科

  • 新疆疫情特征/新疆疫情形势分析

    新疆喀什疫情或与气温有关是真的吗〖壹〗、截至10月25日14时,新疆喀什地区疏附县新增137例新冠肺炎无症状感染者,均与站敏乡三村工厂相关联,专家认为此次疫情可能与气温下降有关,但尚未明确病毒来源,近来疫情仍属小范围传播,公众无需过度恐慌...

    2026/04/03
  • 【事实疫情更新,实实疫情更新】

    西安疫情态势图(持续更新)〖壹〗、累计数据:境外输入病例累计79例,输入源以欧洲(意大利)和西亚(伊朗)为主,美国输入病例开始出现。趋势特征:境外输入病例呈持续增多态势,需警惕输入性传播风险。图5-COVID-19中国由境外输入确诊病例...

    2026/04/03
  • 【疫情文案出门,疫情期间出门发朋友圈】

    抗击疫情励志宣传文案〖壹〗、众志成城,共克时艰疫情就是命令,防控就是责任!生命重于泰山,白衣执甲逆行,社区工作者昼夜奔波,志愿者无私奉献。从城市到乡村,从个人到集体,每一份努力都在汇聚成抗击疫情的磅礴力量。精准施策,科学战疫新型冠状病毒可...

    2026/04/03
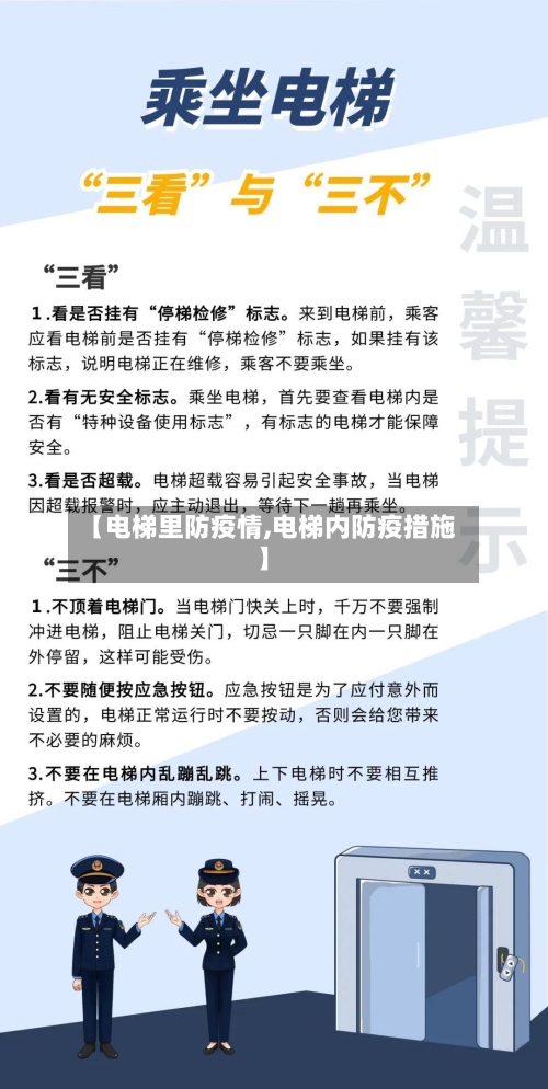
  • 【电梯里防疫情,电梯内防疫措施】

    新型冠状病毒肺炎流行期间乘坐电梯要注意什么?〖壹〗、等候及乘坐电梯时,应规范全程佩戴好一次性使用医用口罩。乘坐电梯时,尽量避免乘坐拥挤的电梯,与同乘者尽量保持距离。等候或乘坐电梯时,如果发现其他等候者有咳嗽等可疑症状,建议尽量避免同乘...

    2026/04/03
  • 疫情安全须知(疫情安全措施及相关知识)

    疫情期间企业提醒员工注意安全的句子新年的钟声已经敲响,万紫千红的春天已经不远了,我相信:在全国人民的共同努力下,我们一定能打赢这场”战疫”。一场疫情,让我明白,生命的重要,生命才是我们的无价之宝。明确禁止返岗的情形:用人单位可通过邮件、短...

    2026/04/03
  • 疫情绘画美篇/疫情美术绘画作品

    幼儿园美篇开头和结尾是什么?幼儿园停课不停学美篇开头:尽管开学日期不断延期,但孩子们成长的脚步不容推迟。在这个特殊时期,让我们通过绘画、手工和故事,共同等待春天的到来。新冠病毒的蔓延让我们的校园生活暂停,但这不妨碍我们在家中享受学习的乐趣...

    2026/04/03
  • 党员培训疫情/疫情党课培训的心得体会

    党员冲在疫情第一线是谁说的〖壹〗、党员冲在疫情第一线是张文宏医生说的。张文宏,现任上海市医疗救治专家组组长,复旦大学附属华山医院感染科主任、党支部书记,抗生素研究所副所长,复旦大学临床医学院内科学系主任,兼中国医师协会内科医师分会副主委。...

    2026/04/03
  • 欧洲冬季疫情/欧洲疫情平稳

    询问暴涨447%!马耳他成欧洲仅剩移民项目之一!马耳他因美国富人询问量暴涨447%成为欧洲热门移民目的地,其黄金居留签证受喜欢主要源于自然环境、医疗、教育、经济及移民政策等多方面优势。美国公民对全球投资居留和公民身份申请的询问量,在过去五...

    2026/04/03
  • 爸爸抗击疫情(爸爸抗疫故事)

    疫情的作文字300字疫情的作文300字1以前热闹的街市,现已空无一人。被疫情吓坏的人们,已经在家里度过了十多天。但是,有一些战士们,永远都在前线战斗着。被感染和被隔离的人,在病房中,是谁在与它们身上的病毒斗争?是医生,是白衣战士,他们...

    2026/04/03
  • 陈塘热电疫情/陈塘热电起诉魏峥

    天津陈塘热电有限公司怎么样?员工薪资高。天津陈塘热电有限公司位于天津市西青区电厂路,经营范围:发电、供热;供热设备安装,员工每月薪资高达6000元,较其他企业相比员工工资待遇好,有利于员工经济实力的提升。福利政策多。天津陈塘热电有限公司每...

    2026/04/03

返回顶部